医保局发文:罕见病用药纳入医保,质谱检测作用大
2023-08-20 10:47:27 临床质谱网 2415
2023年8月17日,国家医保局发布了提案建议回复,国家医疗保障局关于政协十四届全国委员会第一次会议第03136号(医疗卫生类270号)提案答复的函,
将霍勇等 4位委员提出的《关于将罕见病用药保障机制纳入国家(医疗保障法)的提案》收悉,正式答复。
.....................................................................................................................................................................................................................................
国家医保局发布了提案建议回复,国家医疗保障局关于政协十四届全国委员会第一次会议第03136号(医疗卫生类270号)提案答复的函
霍勇等 4位委员:
你们提出的《关于将罕见病用药保障机制纳入国家(医疗保障法)的提案》收悉,现答复如下:
提高罕见病用药保障水平,关系千千万万家庭的幸福。国家医保局高度重视罕见病患者的用药保障工作。近年来,我国罕见病用药保障水平明显提升。
一是优化准入程序,及时将符合条件的罕见病用药纳入医保目录。认真贯彻落实国务院关于“加强罕见病用药保障”要求,2023 年国家医保药品目录调整工作方案中对罕见病用药的申报条件未设置上市时间限制,纳入国家鼓励仿制药品目录的药品可以申报当年医保目录,进一步拓宽了罕见病用药的准入范围。
二是推进医保目录准入谈判,提高罕见病用药可及性。自国家医保局成立以来,已累计将 26 种罕见病用药纳入医保目录,平均降价超 50%。叠加其他药品准入方式,目前获批在我国上市的 75 种罕见病用药已经有 50 余种纳入医保药品目录,切实提高了罕见病用药保障水平。
三是建立健全医保谈判药品“双通道”落地机制,提升罕见病用药供应保障水平。我局联合国家卫生健康委先后印发《关于建立完善国家医保谈判药品“双通道”管理机制的指导意见》《关于适应国家医保谈判常态化持续做好谈判药品落地工作的通知》,通过定点医疗机构和定点零售药店两个渠道,满足谈判药品供应保障、临床适应等方面的合理需求。
截至2023年6月底,全国已有 22.9 万家定点医院和药店配备了包括罕见病用药在内的目录谈判药品,有效提升了包括罕见病用药在内的谈判药品的供应保障水平。四是持续完善罕见病多层次医疗保障体系,切实减轻罕见病患者用药费用负担通过完善高额费用负担患者综合帮扶机制,积极引入市场力量推动慈善组织、商业健康保险、医疗互助等社会各方力量参与救助保障,积极发挥保障合力。
需要说明的是,目前我国基本医保筹资水平还不高,2022 年居民医保人均筹资标准仅为 960 元,保障能力有限。在待遇调整过程中,必须将基金承受能力作为“底线”,尽力而为、量力而行,着力满足广大参保人基本用药需求。医疗保障法立法是一项长期而又复杂的系统工程,是否将罕见病用药保障机制纳入医疗保障法规制内容需要进一步研究论证。
下一步,我局将认真贯彻落实党的二十大精神,持续完善医保准入谈判制度,综合考虑临床需求、医保基金承受能力等因素,将更多符合条件的罕见病用药按程序纳入医保药品目录,进一步提升罕见病用药保障水平。同时,及时总结成熟经验做法并加以固化,推进罕见病用药保障工作规范、长效。
感谢你们对医疗保障事业的大力支持。
罕见病是指那些发病率极低的疾病。罕见疾病又称“孤儿病”,在中国没有明确的定义。根据世界卫生组织(WHO)的定义,罕见病为患病人数占总人口的0.65‰~1‰的疾病。世界各国根据自己国家的具体情况,对罕见病的认定标准存在一定的差异。
例如,美国将罕见病定义为每年患病人数少于20万人(或发病人口比例小于1/1500)的疾病;日本规定,罕见病为患病人数少于5万(或发病人口比例为1/2500)的疾病,中国台湾则以万分之一以下的发病率作为罕见病的标准。
近年来,液相色谱串联质谱(LC-MS/MS)技术在临床检验领域受到广泛关注。其因特异度高、可同时区分/定量多种代谢物等特点,正逐渐从科研应用走向临床实践前沿。
一方面,在目前常规生化免疫学尚无成熟检测方法的情况下,LC-MS/MS技术可作为临床亟需项目的重要补充;另一方面,作为鉴别检测干扰物的利器,LC-MS/MS技术可标化不同分析系统检验结果的一致性,对同一待测物质不同结构亚组进行准确定量分析,从而在临床精准诊断中发挥越来越大的作用。
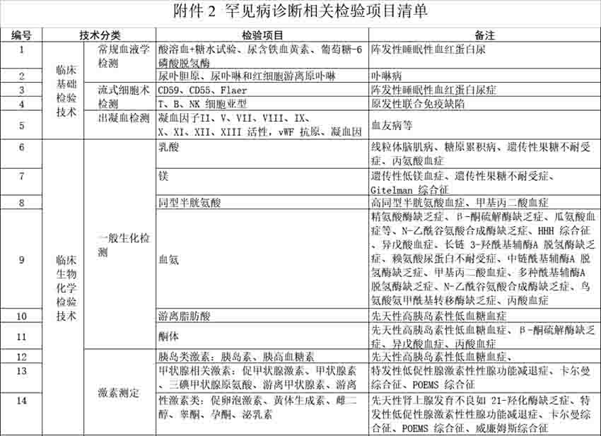
罕见病患者仅占全球人口的0.65‰~1‰,但病种多达7000多种,且临床表现差异大,诊断非常困难。为加强我国罕见病防治管理、提高罕见病诊疗水平,2018年国家卫生健康委员会联合五部门制定了《第一批罕见病目录》,纳入了121种罕见病。目前罕见病体外诊断领域的主要关注点集中于基因突变检测方面,而对具有筛查、诊断及鉴别诊断作用的代谢物、激素等的定量检测则缺乏完整的解决方案。
LC-MS/MS技术具有同时准确定量分析多种物质的能力,可以对罕见病的早期诊断及治疗监测提供有力的实验室帮助。目前,LC-MS/MS技术已在多种罕见病检测中发挥关键作用,本文参考我国《第一批罕见病目录》,同时纳入部分不在此目录但北京协和医院接诊较多且患病率低于1/10 000的疾病,分析LC-MS/MS技术在其诊断中的应用现状及前景。
早在2022年12月20日,国家卫健委办公厅发布了《国家卫生健康委办公厅关于印发国家罕见病医学中心设置标准的通知》
文件指出:
一、国家罕见病医学中心应当满足以下基本条件:
(一)三级甲等综合医院,具备产前诊断技术资质,能够提供遗传咨询服务;
(二)省级及以上罕见病医疗质量控制中心依托单位;
(三)常态化开展罕见病多学科诊疗(MDT)工作,门诊常规运行的罕见病相关 MDT 团队≥15 个;
(四)医院依法进行药物临床试验机构备案,近 3 年(以伦理审查时间为准),参与罕见病新药临床试验≥30 项,其中作2为组长单位或国际多中心临床研究国内牵头单位开展的项目≥10 项。
二、医疗服务能力
国家罕见病医学中心应当具备齐全的临床科室和医技科室,建立完备的罕见病多学科协作诊疗体系,掌握罕见病预防、诊断、治疗的各项关键技术,提供从胎儿、儿童到成人的全生命周期罕见病诊疗服务。
(一)科室设置。
能够提供内科(呼吸内科、消化内科、神经内科、心血管内科、血液内科、肾病学、内分泌、免疫学和变态反应)、外科(普通外科、神经外科、骨科、泌尿外科、胸外科、心脏大血管外科、整形外科)、妇产科、儿科、眼科、耳鼻咽喉科、口腔科、皮肤科、精神科、传染科、肿瘤科、急诊医学科、康复医学科、麻醉科、重症医学科、医学检验科、病理科、医学影像科、中医科等罕见病诊疗服务。上述罕见病诊疗相关的科室中,具有验收合格的国家临床重点专科建设项目≥25 个。
(二) 诊疗能力与核心技术。
1.罕见病基因检测能力。医院能利用 PCR(巢式 PCR、长片段 PCR、倒位 PCR、三引物 PCR 等)、荧光定量 PCR(qPCR)、多重连接探针扩增(MLPA)、染色体微阵列分析(CMA)、荧光原位杂交(FISH)、染色体核型分析、一代测序、二代测序等技术开展罕见病致病基因检测。近 3 年,开展基因检测病例数≥2500 例,3并覆盖超过 1/3 的中国罕见病目录病种(附件 1)。
2.核心医学检验技术。能够从分子、代谢物、细胞、组织等不同维度为罕见病患者提供特定检验服务。近 3 年,开展的检验项目覆盖清单(附件 2)所列项目 80%以上。
3.罕见病诊断能力。近 3 年,诊断患者覆盖超过 2/3 的中国罕见病目录病种(附件 1),且在中国罕见病诊疗服务信息系统病例登记数≥50000 例。
4.罕见病治疗能力。具备罕见病重症患者复杂手术支持平台,完成过脊髓性肌萎缩(SMA)、假肥大型肌营养不良(DMD)、马凡综合征、先天性脊柱侧弯等四种以上罕见病脊柱矫形手术;具备罕见病患者特殊给药技术(鞘内、深静脉、特定脑区等),保障 SMA 等罕见病患者的治疗;具备全方位的营养和康复支持平台,能够实施运动训练、吞咽训练等康复干预,制定胃肠道营养方案,为罕见病患者提供全方位营养支持。近 3 年,收治的罕见病患者累计出院人数≥1500 人,覆盖超过 1/2 的中国罕见病目录病种(附件1)。
5.罕见病产前诊断及预防能力。临床具备成熟开展羊膜腔穿刺术、脐静脉穿刺术、绒毛取材术、基于胎儿镜系统的宫内治疗手术等产前诊断介入性取材和治疗能力,近 3 年,开展产前诊断病例数累计≥5000 例。具备完善的胎儿尸检病理检查的能力。具备产前遗传学检验能力。近 3 年,连续参加国家卫生健康委临床检验中心的遗传病筛查和诊断相关室间质量评价项目,每年通过率达 100%。
6.罕见病药品可及性。医院能保障罕见病患者用药,储备的药品覆盖目前国内上市的重要罕见病治疗用药。
1. 早期发现、早期干预是罕见病防治的最佳途径。应积极开展罕见病的宣传及科学知识的普及,组织相关医学培训,提高我国罕见病的发现和诊断水平,减少因误诊、漏诊造成的疾病干预与治疗时机的延误。
2. 罕见病常为先天性、慢性、消耗性疾病,疾病给患者和其家庭造成的痛苦巨大,罕见病患者和其家庭亟需社会给予生活、医疗、心理等多方面支持。
3. 由于身有残疾,罕见病患者在生活和就学、就业中常遭遇歧视现象,应提倡更和谐的社会环境,使罕见病患者得到全社会的理解和关爱,并为罕见病患者入学、就业提供支持和帮助。
4. 由于罕见病药物研发费用昂贵、风险巨大、市场需求量小,多数制药企业不愿进行开发,社会应支持政府制定特殊的罕见病药物研发激励政策,促进更多的罕见病获得有效治疗方法。
5. 国际上仅有约1%的罕见病有特效的治疗方法,而在我国注册的罕见病药物微乎其微。由于研发过程耗资巨大,罕见病的有效治疗药物价格昂贵,多数患者家庭无力支付。社会各界应动员起来,帮助政府制定行之有效的付费机制,使罕见病患者获得可持续的医疗保障。
罕见病涵盖121大项和412个病种。在相关检验项目中,除临床基础检验外,生化涵盖乳酸、镁离子、同型半胱氨酸、血氨、游离脂肪酸和酮体检测。
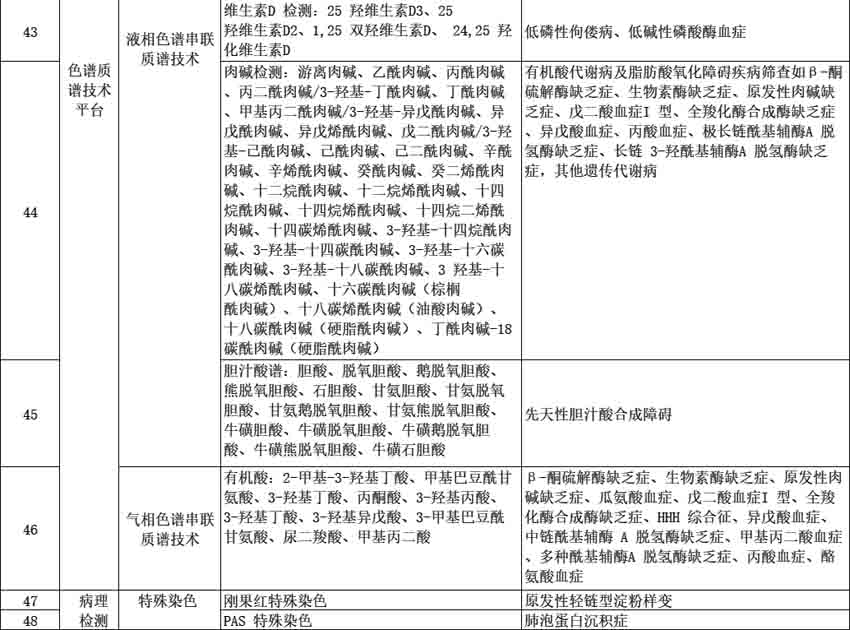
重点的LC-MS平台涵盖了类固醇、氨基酸、维生素D、肉碱、胆汁酸谱等。加上ICP-MS平台的铜、锌,气相色谱的有机酸检测,几乎涵盖了整个质谱平台范围。





